
2025-2026年中国联通上海市分公司局内配套施工集中采购项目中标候...

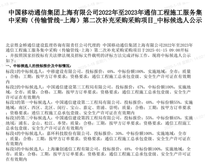
中国移动通信集团上海有限公司2022年至2023年通信工程施工服务集...

安徽铁塔2025年基站土建施工服务增补采购项目中标候选人公示

2025-2026年贵州联通通信工程(不含宽带接入)施工单位集中采购中标...

江绣路(江环路-晨阳路)新建工程电力管线搬迁工程中标通知书

规划方渠路(桃菊路一桃竹路)新建住宅市政配套工程通信管线搬迁-中...

地址:上海市宝山区园庆路 电话:021-52841801 传真:021-52840472
Copyright © 2021 上海廉创通信工程有限公司 沪ICP备2021018090号 技术支持:优狐
官方微信